振動傳感器 2020-06-01 13:33 1488 0

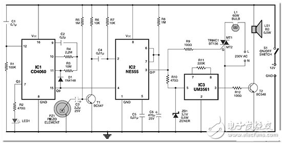
這是一個快門保護電路,它具有靈敏的振動傳感器,壓電傳感器。該電路是專為網點,以捍衛對盜竊。它可以識別任何機械或聲波振動,在其區域內,當有人試圖打破快門,瞬間打開一盞燈,并發出警報報警。一個15分鐘的時間延遲后開關,使人們有可能出口或店主關閉快門足夠的時間。
前端電路進行設計了各地知名的二進制定時器計數器 CD4060(IC1)集成電路生產余下的電路切換的時間延遲15分鐘。15 分鐘后,電阻R3和R4和電容C2將九方輸出高。二極管D1抑制時鐘輸入(引腳11),以維持輸出高,直到電源被關閉。LED1的閃爍,標志著IC1的振蕩。
利用從IC1的高輸出,使IC2的復位引腳,使其能夠自由運作。晶體管T1放大壓電傳感器信號,觸發單穩態IC2的。一個共同的壓電元件作為一個小電容和彎曲自由反應的機械振動,使IC2的輸出為前綴的一段時間,直到高的工作是有偏見的晶體管T1的基礎。
在待機模式下,報警電路構造接近IC3的住宿無效,因為它不獲取當前。時序部分R8和C6產生三個時期的高IC2的輸出分鐘。
當任何機械振動甚至輕微的運動所產生的影響的壓電元件,觸發器IC2的引腳2暫時改變其條件和IC2的輸出會高。這會觸發可控硅1和報警電路激活。雙向可控硅BT136完成激活通過電阻R9門燈電路。ICUM3561(IC4的)產生模擬警笛作為其振蕩控制電阻與R11的音色。集成電路音的產生提供了穩定的3.1V直流穩壓二極管 ZD1的。
興建這條快門后衛電路上通用電路板和括在一個適當的,防震盒,利用單核心的屏蔽線連接壓電元件對電路。周圍的壓電元件的罰款?? 膠水一個圓形橡膠墊圈,并附上使用洗衣機面臨的框架,以確保壓電元件是多才多藝感受到震動的快門幀。將燈和音箱的外側和箱內剩余部分。考慮,可控硅應用電路,在PCB的最高分,很可能會在電源致命的潛力。所以,這真的建議不要觸摸電路的任何部分,而嘗試。
這個題目比較大。要看你用在說明場合。靜止的物件,結構,可以用有線連接的,選擇靜態動態或數字化的應變儀、振動傳感器?(拾振器)及其放大器,最后大家數據進入數據采集儀,再進入電腦,
2020-10-20 1849 0
一般振動傳感器有個頻響范圍,在測量的時候,傳感器輸出的信號是它本身頻響范圍內的所有數據都傳輸到儀表中,但儀表本身是不需要那么多數據的,儀表會摘取部分對測量分析有用的頻帶內的數據
2020-09-16 2170 0
1 要有振動分析儀(就是一個數據采集器 +信號料理器 + 振動傳感器的小系統)2 如果是被測對象本身振動,直接把壓電晶體式加速度傳感器放在被測物上,測量加速度,然后根據需要轉為
2020-09-14 2154 0
本文暫時沒有評論,來添加一個吧(●'?'●)